2021-08-10 485통신 설정 예제 추가
2021-08-09 회로 추가, dts파일 추가
2021-03-20 처음작성
ㅁ 개요.
별도의 PCB를 제작하여 라즈베리파이 4와 연결하여 시리얼 포트를 확장한다.
MAX14830을 이용하여 2개의 RS-232, 2개의 485를 추가 구성한다.
하드웨어는 추가하여야 하며, SPI 혹은 I2C를 이용하여 4개의 시리얼 포트를 확정한다.
확장된 시리얼포트는 RS-232, RS-485, RS-422의 형태로 사용할 수 있다.
라즈베리파이에는 기본적으로 MAX14830의 드라이버 코드가 내장되어 있으며
이를 활성화하여 드라이버를 등록하고 커널을 빌드하여 적용하도록 한다.
라즈베리파이 버젼 : Raspberry Pi 4 Model B Rev 1.4
Linux raspberrypi 5.10.23-v7l+ #1 SMP Thu Mar 18 23:34:12 KST 2021 armv7l GNU/Linux
ㅁ 작업 순서
1. H/W 준비
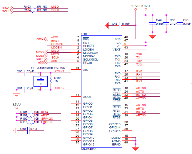
MAX14830을 추가한 제품을 준비한다.
[회로도 핀맵]


[uname -a 명령을 통한 버전 확인 화면 추가 화면]
[install device tree compiler using]
apt-get install device-tree-compiler
DTS파일 생성
/dts-v1/;
/plugin/;
/ {
compatible = "brcm,bcm2708";
fragment@0 {
target = <&spidev0>;
__overlay__ {
status = "disabled";
};
};
fragment@1 {
target = <&spidev1>;
__overlay__ {
status = "disabled";
};
};
};
spidev-off.dts
// Overlay for the Maxim max14830
/dts-v1/;
/plugin/;
/ {
compatible = "brcm,bcm2708";
fragment@0 {
target = <&spi0>;
__overlay__ {
/* needed to avoid dtc warning */
#address-cells = <1>;
#size-cells = <0>;
status = "okay";
max14830_1: max14830_1@0 {
compatible = "maxim,max14830";
reg = <0>; /* CE0 */
clocks = <0xe1>;
clock-names = "xtal";
spi-max-frequency = <12000000>;
status = "okay";
pinctrl-names = "default";
pinctrl-0 = <&max14830_pins>;
interrupt-parent = <&gpio>;
interrupts = <17 0x2>; /* falling edge */
};
};
};
fragment@1 {
target = <&gpio>;
__overlay__ {
max14830_pins: max_14830_pins {
brcm,pins = <17>;
brcm,function = <0>; /* in */
brcm,pull = <0>; /* none */
};
};
};
__overrides__ {
int_pin = <&max14830_1>, "interrupts:0",
<&max14830_pins>, "brcm,pins:0";
speed = <&max14830_1>, "spi-max-frequency:0";
};
};
max14830.dts
// Overlay for the Maxim max14830 clock
/dts-v1/;
/plugin/;
/ {
compatible = "brcm,bcm2708";
fragment@1 {
target = <&clocks>;
__overlay__ {
xtal36: xtal36@7 {
reg = <0x7>;
compatible = "fixed-clock";
#clock-cells = <0>;
clock-frequency = <3686400>;
clock-output-names = "xtal36";
};
};
};
};
max14830-clock.dts
clock 값 변경 적용<0xE1>
재부팅
/opt/vc/bin/dtoverlay max14830
ttyMAX0-3 확인
부팅시 동작하도록 추가.
2. Driver 추가 Kernel Build
3. MAX14830 관련 설정, interrupt pin 설정
4. C를 이용한 RS485 동작 시험
[시리얼 터미털 프로그램 화면 캡쳐]
[485 통신 설정 예제]
int RS485Setting(void)
{
char buf[80];
struct serial_rs485 rs485conf;
struct termios options;
int enable = 1;
fd = open(g_tDevCfg.byComName, O_RDWR);
if (ioctl(fd, TIOCGRS485, &rs485conf) < 0)
{
fprintf(stderr, "Error reading ioctl port (%d): %s\n", errno, strerror(errno));
return 1;
}
printf("Port currently RS485 mode is %s\n", (rs485conf.flags & SER_RS485_ENABLED) ? "set" : "NOT set");
if (enable)
{
printf("RS485 mode will be SET\n");
rs485conf.flags |= SER_RS485_ENABLED | SER_RS485_RTS_ON_SEND;
}
else
{
printf("RS485 mode will be UNSET\n");
rs485conf.flags &= ~SER_RS485_ENABLED;
}
if (ioctl(fd, TIOCSRS485, &rs485conf) < 0)
{
fprintf(stderr, "Error sending ioctl port (%d): %s\n", errno, strerror(errno));
return 1;
}
tcgetattr(fd, &options);
options.c_cflag = RS485GetBuadrate() | CS8 | CLOCAL | CREAD; //<Set baud rate
options.c_iflag = IGNPAR;
options.c_oflag = 0;
options.c_lflag = 0;
tcflush(fd, TCIFLUSH);
tcsetattr(fd, TCSANOW, &options);
if (ioctl(fd, TIOCGRS485, &rs485conf) < 0)
{
fprintf(stderr, "Error reading ioctl port (%d): %s\n", errno, strerror(errno));
}
return 0;
}
ㅁ 참고 문헌
http://akheh.blogspot.com/2016/06/using-max14830-with-raspberry-pi-3.html
Learner's blog
Using MAX14830 with Raspberry Pi 3 MAX14830 is SPI/I2C to quad UART converter IC. This IC works with Linux, tested on Raspberry Pi 3. To ...
akheh.blogspot.com
https://www.raspberrypi.org/forums/viewtopic.php?t=187632
How to write device tree for multiple MAX14830 con to SPI - Raspberry Pi Forums
As per my uderstaning, the MAX driver will pick the IRQ line from the device tree, is it correct ? Almost - the SPI framework is supposed to read the "interrupts" property and make it available as the "irq" field of the spi_device structure passed to the p
www.raspberrypi.org
'Raspberry Pi (Linux, ubuntu)' 카테고리의 다른 글
| Raspberry pi 복제하기 2가지 방법 (2) | 2021.04.22 |
|---|---|
| socket 통신 (0) | 2021.03.31 |
| Install VSCode on Raspberry Pi 4 (0) | 2021.03.19 |
| Using C++ on Linux in VS Code (0) | 2021.03.14 |
| VSCode On the Raspberry pi 4 (0) | 2021.03.14 |
댓글