
[2023/03/21] First Start.
소나무 기운 , 전자제품 개발/생산
ESP32 4.3" TFT-LCD HMI - 2. 제품 상세소개 및 관련 자료 설명(Detailed introduction & Materials introduction)
제품을 구매하였습니다.
19644.0₩ |ESP32 S3 HMI 8M PSRAM 16M 플래시 Arduino LVGL WIFI 및 블루투스 4.3 "480*270 스마트 디스플레이 화면
Smarter Shopping, Better Living! Aliexpress.com
ko.aliexpress.com
제품은 4가지 종류가 있습니다.
1. 480x272, TN, Without touch
2. 480x272, TN, Resistive touch
3. 480x272, TN, Capacitive touch
4. 800x480, IPS, Capacitive touch
이 중 터치가 없는 3가지 종류의 제품을 구매해서 시험해 보았습니다.
본 강좌에서는 480x272, TN, Resistive touch 제품을 이용하여 진행해 보도록 하겠습니다.
개인적으로 추천은 IPS 패널을 추천 드립니다. TN 패널을 화면 품질이 좋지 않습니다.
상세소개 (Detailed introduction)
우선 자료를 받아야겠지요.
위 링크를 이용하여 접속하시면 관련 자료를 받을 수 있습니다.
아래 화면을 참고하세요.


4.3inch_ESP32-4827S043.zip 파일을 받으시면 됩니다.
Capacitive touch 와 Resistive touch 두개의 파일은 조금 다릅니다만, 서로 호환될 수 있습니다.
정식 홈페이지 링크
资料下载-企业官网
www.jczn1688.com
이제 사양에 대해서 알아보죠
ESP32-S3-WROOM-1
- dual-core MCU
- Wi-Fi and Bluetooth
- 240MHz
- 512KB SRAM
- 384KB ROM
- 8M PSRAM
- 16MB FLASH
LCD
- 4.3-inch TFT
- 16 bit RGB 65K color display
- 480 x 272 Pixel
- 95.04 x 53.86 (mm) Effective display area
- 105.5 x 74 (mm) Module size
- 60 > View angle
- -20 ~ 70 Operating temperature
- -30 ~ 80 storage temperature
- 5V Operating voltage
- About 260mA Power consumption
- 130g Product weight
- TF card slot
자료 설명 ( Meterials Introduction )
위에서 받은 자료를 살펴보겠습니다.

1. Demo - 18가지 데로 프로그램이 들어 있습니다. TFT LCD관련 데모 프로그램은 5개 입니다.
이와 또 이 데모에서 사용하는 Lib가 들어 있습니다.
모두 Arduino용 데모입니다.

2. Specification
이 제품에 대한 사양서가 PDF 문서로 존재합니다.
3. Structure_Diagram
PCB 앞뒤 이미지 한 컷 씩 있습니다.

4. Driver IC Data Sheet
4.3" 패널의 데이터시트가 있습니다.
esp32-s3 Series datasheet English version
esp32-s3-wroom-1 datasheet English version
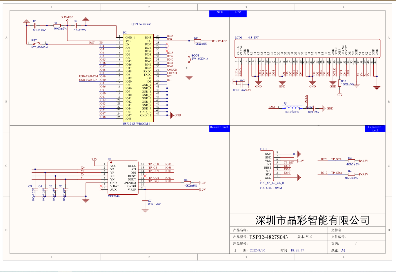
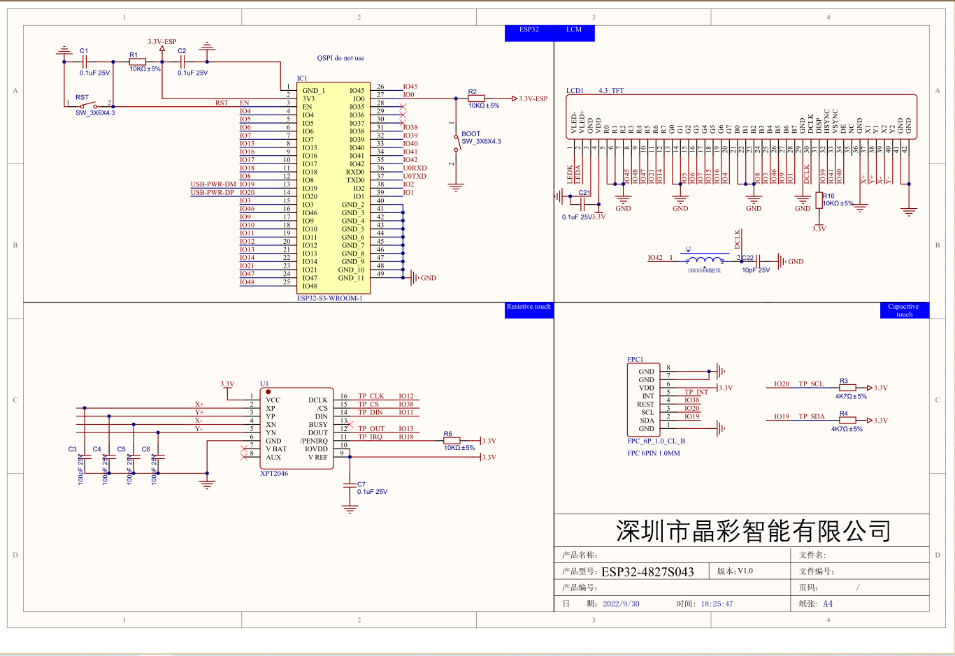
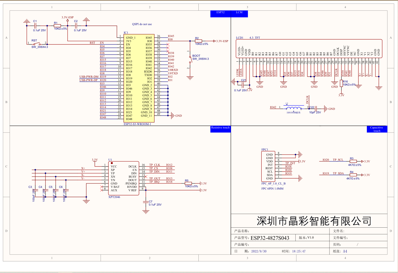
5. Schematic
Module PIN MAP
간단한 회로도


6. User Manual
Getting started 4.3 inch.pdf
7. Character & Picture Molding Tool
USB Serial driver for CH340
WinHex 15.1 Hex editor
그 외 몇 가지 유틸리티
8. Burn operation
모듈 라이팅 툴 및 바이너리 파일
마무리
ESP32-S3-WROOM-1은 넉넉한 Flash 사이즈와 빠른 CPU클럭으로 HMI구현에 죄적화된 제품일 수 있습니다.아주 저렴한 가격으로 HMI구현이 가능하겠습니다.
소프트웨어 데모는 아두이노용으로만 제공되고 있습니다.이 자료에 포함된 회로도는 모든 부품이 전부 표시되어 있지 않습니다. 웹에서 조금 더 자세한 회로를 본 기억이 있습니다만 현재는 찾지를 못하겠습니다. 추후 찾아지게 되면 차료를 추가하도록 하겠습니다.
참고문헌
대략 자료 내용과 사양을 살펴보았습니다. 다음은 Burn operation 폴더의 컴파일된 바이너리를 라이팅해서 기본 데모를 동작시켜 보겠습니다.
틀린 부분이나 질문은 댓글 달아주세요.
즐거운 하루 보내세요. 감사합니다.
댓글