[2021-05-31] 충전기 내부구조 분석 링크 삽입
전기차 충전기 관련 이슈가 있어 공부중이다.
커넥터 종류, 표준등 정말 많은 내용이 있지만 완속충전기 동작 원리에 대한것을 알아보자
우선은 기본 전기차 용어를 알아보자.
※ OBC (On Board Charger) : 충전기의 AC 입력을 배터리의 DC로 변환하는 장치
※ SOC (State Of Charge) : 배터리의 잔존 용량
※ CP (Control Pilot) : 전기차와 전기 충전기(EVSE) 사이에 상호 모니터링을 하는 통신 기능
※ PD (Proximity Detection) : 충전기가 충전구에 꽂혀있는지 확인 여부 (충전구가 꽂혀있으면 전기차 이동이 불가)
※ EVSE (Electric Vehicle Supply Equipment) : 전기차 충전기
※ ICCB (In Cable Control Box) : 전기자동차 홈 충전 장치
이 중 EVSE를 만들어야 하니 공부를 해 보자.

충전 방식은 고압의 DC를 연결하여 차량의 배터리를 직접충전하는 급속 충전 방식이 있고,
차량 내부의 OBC(On Board Charger)를 이용하는 완속 충전으로 구분 된다.
이 중에 우리가 고민할 것은 완속충전기다.
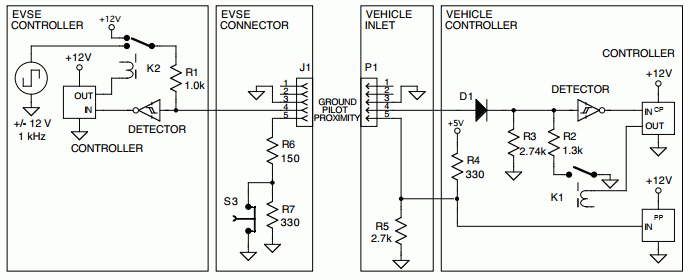
충전기가 정상적으로 동작하기 위해서는 EV와 EVSE간 정보교환이 필요하다.
두가지 방법이 있다.
첫째. PWM신호를 사용하는 Control Pilot 핀을 사용하여 정보 교환.
둘째. ISO/IEC 15118을 이용한 CAN통신의 정보 교환.
우선 간단히 설명할 ISO/IEC 15118은 CAN통신을 이용한 방법이며 EV를 이동하는 전기 저장장치로 생각하여
충전뿐 아니라 방전도 할 수 있도록 추가되어 있다.
예를 들면 전기요금이 저렴한 새벽시간에 충전을 진행하고 전기소비가 많은 저녁시간에 방전을 하여 수익을 거둘 수 있다.
이번에 적용 계획인 첫번째 방법은 1Khz의 주파수의 PWM의 진폭을 이용하여 충전가능상태등을 EV에 전달한다.
또 주파수의 DUTY를 변경하여 전류 제한을 할수도 있다.


EVSE는 PWM신호를 내보내기도 하고 PWM의 진폭이 변하는 것을 감시하기도 하면서 정보를 교환한다.
1. +12유지 : EV와 EVSE는 연결되지 않았다.
2. 9~-12V : 전력을 보낼 준비가 되었다.
3. 6~-12V : EV가 전력을 받을 준비가 되었다.
4. 6~-12V(duty 변경) : 전류 용량 표시
위키피디아서는 다음과 같이 설명하고 있다.

위키피디아 상세 설명.
https://en.wikipedia.org/wiki/SAE_J1772
SAE J1772 - Wikipedia
SAE J1772 Type Automotive power connectorProduction historyManufacturer Yazaki and othersProduced 2009General specificationsLength 33.5 millimetres (1.32 in)Diameter 43.8 millimetres (1.72 in)Pins 5ElectricalSignal single-phase ACPin outL1 Line 1 single-
en.wikipedia.org

계산법은 PWM의 ON타임이 960uS라면
(960uS -640uS) * 2.5A = 80A
로 정리된다.
여기서 소개
오프소스 하드웨어인 OpenSEVE가 있다.
하드웨어도 모두 판매하며 소프트웨어도 공개되어 있다.
아두이노를 이용하고 와이파이 모듈등이 연동된다.
OpenEVSE - Electric Vehicle Charging Solutions
Purchased this kit to charge my 2014 Cadillac ELR. The kit came with everything need to complete build. Super easy to assemble, only took a few hours from start to finish! Works perfectly and charges the car from an empty battery in just over 3 hours! Just
www.openevse.com
OpenEVSE
Open Source Electric Vehicle Charging Station (EVSE) - OpenEVSE
github.com
오픈소스의 대단한 힘.
https://pineenergy.tistory.com/16?category=879642
45만원짜리 현대모비스 전기자동차 완속 충전기 분해, 내부구조 살펴보자.
계속해서 현대모비스 전기자동차 완속 충전기 내부가 궁금했다. 위 사진처럼 생겼어요. 외관은 깔끔하고 군더더기 없어요. 케이블은 아주 무거워요. 구리가 넉넉히 들어 있는 듯 해요. 여기저기
pineenergy.tistory.com
'Arduino' 카테고리의 다른 글
| USB to I2C/UART Protocol Converter with GPIO (0) | 2020.09.22 |
|---|---|
| 45만원짜리 현대모비스 전기자동차 완속 충전기 분해, 내부구조 살펴보자. (26) | 2020.09.18 |
| [EVSE] OpenEVSE 사이트 구경 (하) (0) | 2020.09.15 |
| [EVSE] OpenEVSE 사이트 구경 (상) (0) | 2020.09.15 |
| Wind Sensor를 센서를 이용한 풍량 감시 (0) | 2020.08.27 |
댓글