# Repositories중에 OpenEVSE_LCD를 볼께요.

OpenEVSE_LCD+RTC
- 2*16 CLCD와 RTC가 있는 PCB,회로,거버
OpenEVSE_LCD+RTC_v2
- CLCD와 RTC가 있는 PCB,회로,거버
OpenEVSE_LCD
- LCD만 있는 PCB,회로,거버
OpenEVSE_LCD_Mono+Temp
- LCD와 RTC가 있음, PCB,회로,거버, 온도 추가 됨(MCP9808)
OpenEVSE_SmartLCD
- 마이컴(ATMEGA168)이 하나 추가됨. 온도센서, RTC 추가 됨.
기능상으로는 제일 마지막이 OpenEVSE_SmartLCD일듯 하다
또한 저 마이컴의 소스는 어디 있을까?
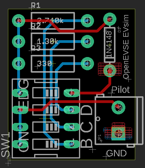
# Repositories중에 OpenEVSE_EV_Simulator를 볼께요.


충전기가 동작하는지 검증하기 위한 전기차 시물레이터로 보인다.
PWM파일롯 신호를 변형하여 전기차가 있는 것으로 동작하도록 한다.
# Repositories중에 Enclosures를 볼께요.

Aluminum_Enclosure
- 알루미늄 케이스 및 고정판의 가공도면
Dev_Mount
- 개발용 플래이트 도면, 넓은판에 쭉 늘어 놓고 작업
LCD_Seal_Brace
- 방수고무 도면인듯 한나 기구 파일을 볼수가 없다.
Polycase_ML47
- 수지케이스 가공 내용 및 모양 도면
Polycase_ML58
- 수지케이스 가공 내용 및 모양 도면
# Repositories중에 open_evse를 볼께요.

아두이노 소스와 C++로 개발된 소스자료다.
여긴 소스를 한참 봐야하니 따로 추가 정리 하자.
# Repositories중에 OpenEVSE_PLUS를 볼께요.

하드웨어 자료네요.
버전별 회로도,PCB,거버파일등이 있습니다.
# Repositories중에 OpenEVSE_PLUS를 볼께요.
하드웨어 자료네요.
버전별 회로도,PCB,거버파일등이 있습니다.

node_openevse
- OpenEVSE와 통신하기 위한 자바스크립트 라이브러리
openevse_wifi_server
- OpenEVSE와 라이브러리를 통해 시리얼 통신으로 데이터를 주고받는 노드
openevse_wifi_gui
- 자바스크립트 라이브러나 ESP32, ESP8266을 통해 사용자화면을 만든다.
ESP32_WiFi_V3.x
- 웹서버 역할을 하는 ESP32, 로컬 네트워크 동작
ESP8266_WiFi_v2.x
- 웹서버 역할을 하는 ESP8266, 로컬 네트워크 동작

ESP32, ESP8266이 웹서버를 할 수 있나본데. 웹서비스가 가능한 마이컴인지... 모르겠음.
공부하고 올께요.
두침 모두 WiFi가 되는 아두이노쯤으로 보면 되겠네요.
ESP32로 업데이트 되는 중이구요.
IOT에 최적화된 보드네요.
'Arduino' 카테고리의 다른 글
| USB to I2C/UART Protocol Converter with GPIO (0) | 2020.09.22 |
|---|---|
| 45만원짜리 현대모비스 전기자동차 완속 충전기 분해, 내부구조 살펴보자. (26) | 2020.09.18 |
| [EVSE] OpenEVSE 사이트 구경 (상) (0) | 2020.09.15 |
| [EVSE] 전기자동차 완속충전기 동작 원리 (4) | 2020.09.09 |
| Wind Sensor를 센서를 이용한 풍량 감시 (0) | 2020.08.27 |
댓글