오늘은 OpenEVSE 홈페이지를 살펴 볼거에요.
별건 없지만 사이트가 이렇게 생겼어요.

요즘 홈페이지들의 트렌드가 비슷한가봐요.
기본 홈페이지에서 Products를 보면 3가지 항목이 나와요.

Stations : 완제품 판매
DIY Kits : 조립할 수 있도록 부품 세트로 판매
Parts : 부품 일부만 판매
저는 당연히 DIY Kits를 선택할거에요.
또 우측 상단을 보면
페이스북, 트위터, 유튜브, GitHub 아이콘이 있어요.
홈페이지와 더불어 SNS에도 홍보를 위한 링크를 넣고 관리 합니다.

제일 중요한 것은 깃허브에요.

총 14개의 저장소(Repositories)가 있어요.
무슨 내용인지 차근 차근 봅죠.
순서 없이 14개를 볼께요. 웹쪽은 전문이 아니어서 늦게 볼거에요.
간단 설명을 먼저 하면
1. PCB 및 회로도는 이글PCB로 제작되었어요.
2. MAIN은 아두이노파일이고 기타 나머지는 C++로 제작 되었어요.
3. GitHub에는 PCB, 회로도, 케이스, 펌웨어, 웹소스 등 모든 자료가 있어요.
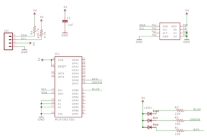
# Repositories중에 OpenEVSE_LED를 볼께요.

홉페이지에서 팔고 있는 V2 LED에요. $14.99.
I2C를 이용한 16비트 확장IC(MCP23017SO)를 사용하고 EEPROM이 하나 있는 것 같네요.
RGB LED를 이용할수 있고 EEPROM에 설정값을 저장할 수 있겠어요.


# Repositories중에 Default_Firmware_Loads를 볼께요.
OpenEVSE 보드를 판매할때 들어있는는 펌웨어가 버젼별로 모아져 있네요.
20년 9월 15일 기중 3.9.8이 가장 높아요.

파일이 뭐하는건지는 아직 몰라요. (#작업중#)
# Repositories중에 ESP8266_WiFi_v1.x를 볼께요.
V2도 있네요. 지금은 안쓱고 있을것 같아요.
첨부파일은 아두이노 소스만 있어요.
WIFI모듈 ESP8266의 아두이노 소스네요.
V2에 가면 조금더 설명이 있을 듯 하네요.
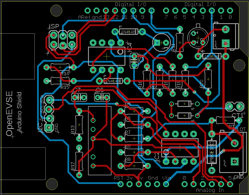
# Repositories중에 DIY_OpenEVSE_PLUS를 볼께요.

DIY_OpenEVSE_Arduino_Shield에는 아두이노와 결합해서 사용하는 보드가 들어 있어요.
회로도와 PCB파일 거버파일이 있어요.

DIY_OpenSEVE_LCD
LCD를 연결하는 PCB, 회로도, 거버파일이 있어요.

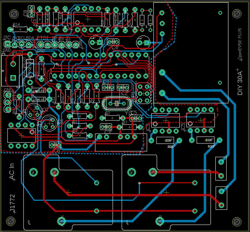
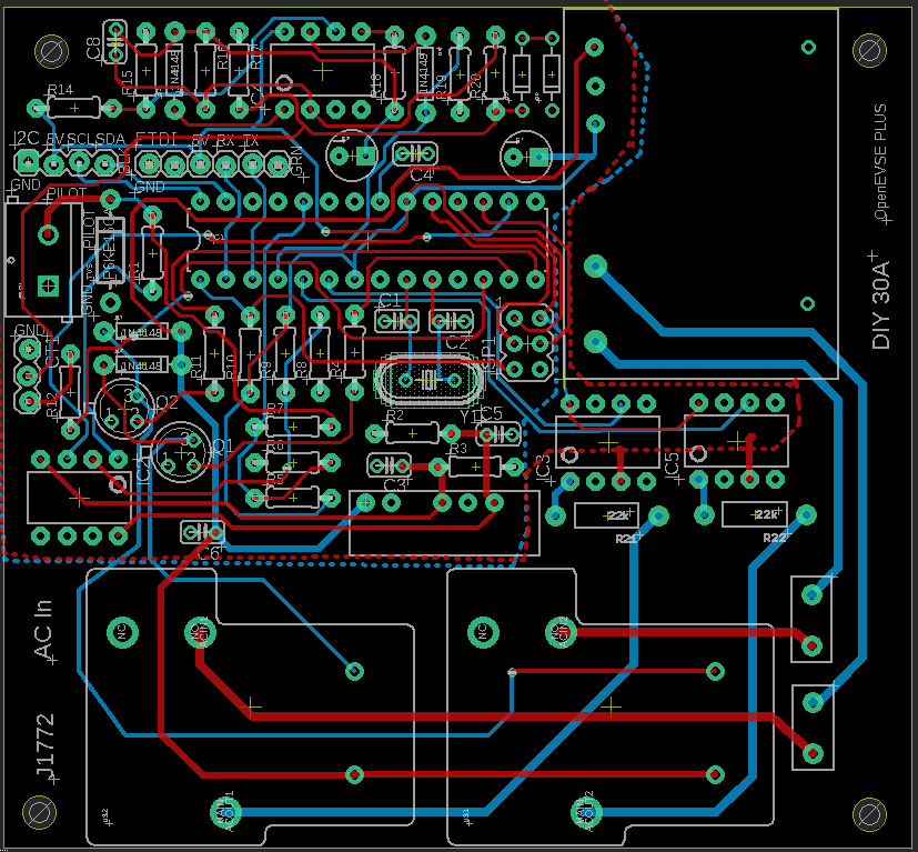
DIY_OpenSEVE_PLUS_30A
PLUS회로에 릴레이 출력을 보강해서 좀더 커진 PCB에요. 릴레이가 커졌네요.

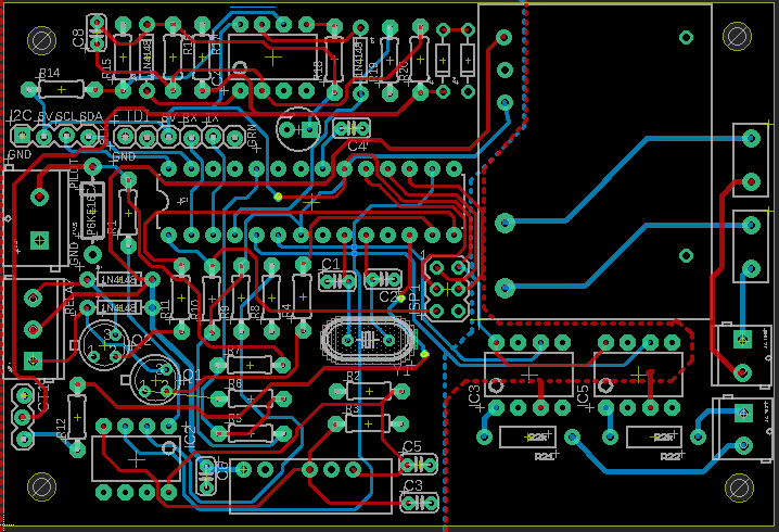
DIY_OpenSEVE_PLUS_v2
아두이노와 추가회로를 모두 합하여 한개의 PCB로 작업된 PCB에요.

너무 길어지니 다음글에서 나머지 알아보죠.
'Arduino' 카테고리의 다른 글
| USB to I2C/UART Protocol Converter with GPIO (0) | 2020.09.22 |
|---|---|
| 45만원짜리 현대모비스 전기자동차 완속 충전기 분해, 내부구조 살펴보자. (26) | 2020.09.18 |
| [EVSE] OpenEVSE 사이트 구경 (하) (0) | 2020.09.15 |
| [EVSE] 전기자동차 완속충전기 동작 원리 (4) | 2020.09.09 |
| Wind Sensor를 센서를 이용한 풍량 감시 (0) | 2020.08.27 |
댓글